In order to continue to improve the scientific research ability of our graduate students in experimental design and optimization and enhance their international exchange ability, the School of Mechanical and Automotive Engineering invited Professor Xin Qianfan, the winner of the 2022 Shanghai University of Engineering and Technology Foreign Experts Program, to give a series of lectures on experimental design and optimization technology online. From September 27 to November 5, 2022, six lectures were held on experimental design, robust design, advanced optimization technology, etc. Teachers and graduate students actively participated in the study.
Professor Xin graduated from Tongji University with a bachelor's degree. Later, he obtained a master's degree and a doctor's degree in mechanical engineering from the University of Washington in the United States. He once worked in Navistar, an American company among the world's top 500 enterprises. He was in charge of the simulation and analysis of diesel engine performance and system integration, and served as the 2012 chairman of the Commercial Vehicle Powertrain and Transmission Committee of the International Society of Automotive Engineers (SAE), He has written two monographs: Diesel Engine System Design and Diesel Engine System Design.
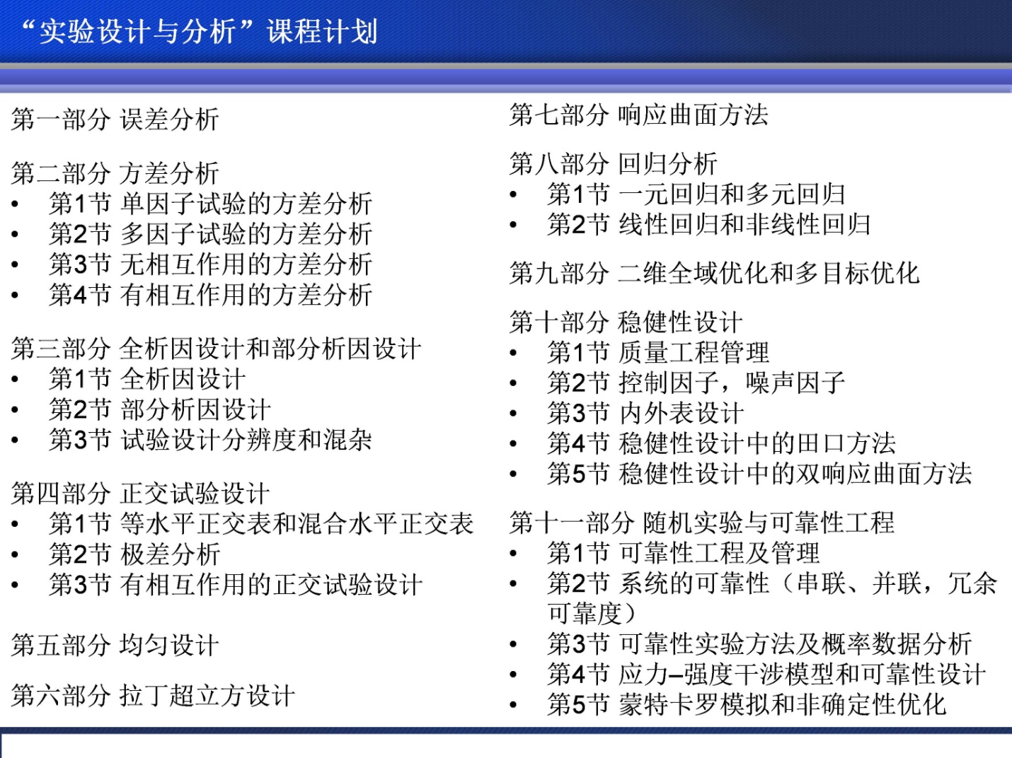
Professor Xin discussed the development of experimental design, from orthogonal design, uniform design, Latin hypercube design to response surface method. He pointed out the importance and calculation method of range analysis, variance analysis and regression analysis as the three major analysis methods of experimental design. In discussing the development of robust design, Professor Xin pointed out that robust design includes two methods, namely Taguchi method and double response surface method, while the more advanced double response surface method is usually ignored in teaching at home and abroad. Taguchi method uses orthogonal design, inner table and outer surface, signal to noise ratio, and range analysis or variance analysis for optimization. The disadvantage of Taguchi's method is that the direct product of the inner and outer surface has a large amount of calculation, the signal to noise ratio is not reliable, and it can not be refined. The dual response surface method uses the partial factorial design of the combination table, and extracts the mean and variance response surfaces that only contain control factors from the regression fitting surface, which has the advantages of high computational efficiency and accurate optimization. In discussing the development of single objective optimization and multi-objective optimization, Professor Xin pointed out the technical trend from single point optimization and Pareto front to two-dimensional global optimization, indicating that two-dimensional global optimization can not only expand the decision-making information of single objective optimization, but also rely on the optimization value of the third optimization objective response parameter except the horizontal and vertical axis, providing a scientific basis for optimizing on the multi-objective Pareto front curve. 2D global optimization is a revolutionary leap in optimization technology. It has broad application prospects in various scientific and technological fields, and can greatly improve the level of single objective optimization and multi-objective optimization.

At the beginning of this series of lectures, Professor Xin gave a concise overview of the field of experimental design and optimization technology, introducing the relationship between key concepts and various methods, so that students can take the lead in grasping the overall picture of the subject from a strategic perspective, and then further study the knowledge of each part. Professor Xin collected many advantages from advanced textbooks at home and abroad, combined with his latest scientific research achievements in the field of optimization technology, and gave students a detailed lecture on the historical development and academic schools of experimental design and optimization with rich handouts.

Through this series of lectures, students broadened their horizons, grasped the pulse of discipline development in an all-round way, and actively participated in a large number of engineering case studies in three directions (orthogonal design, response surface method, robust design) through grouping course assignments, so as to integrate theory with practice. The successful holding of this year's series of lectures on experimental design and optimization technology will continue to consolidate our advanced teaching achievements and teaching characteristics in this field, encourage graduate students and teachers to actively apply advanced experimental design and optimization methods to scientific research, and continue to improve the teaching and scientific research level of our teachers and students.

